
1月9日,陕煤集团召开1月份调度例会。集团公司党委书记、董事长张文琪主持并讲话,党委副书记、董事、总经理赵福堂及其他领导班子成员,总法律顾问、助理级管理人员,各部门主要负责人参加。
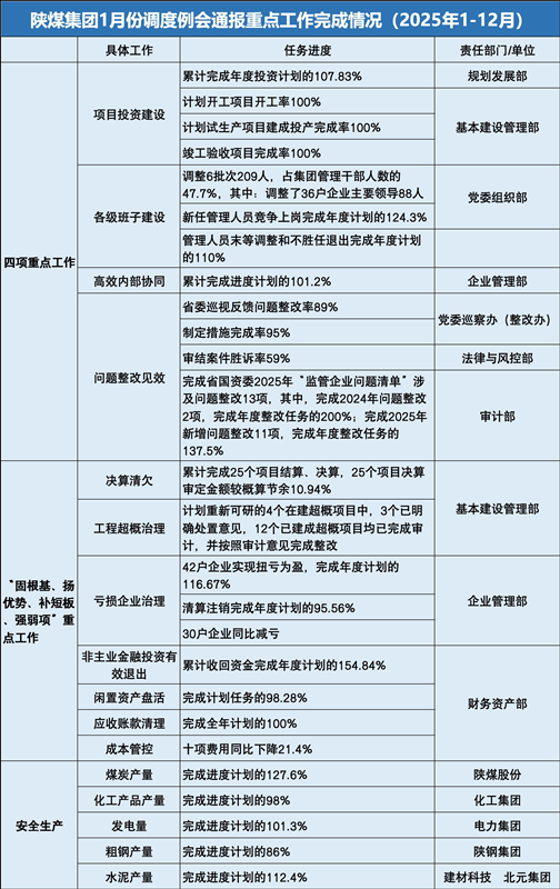
会议总结12月份及2025年重点工作任务完成情况,分析当前工作存在的问题和不足,安排部署近期重点工作;相关职能部门分别汇报了项目投资建设、高效协同发展、各级班子建设、问题整改及安全环保、生产经营、闲置资产盘活、亏损企业治理等重点工作推进情况。
张文琪指出,过去一年,集团上下迎难而上,推动四种经营理念深化落地、12项重点工作见行见效,带动全局工作整体提升,安全环保稳定总体平稳,保持了稳中有进的发展态势,反映了集团工作思路与管理举措的有效性,以自身管理的确定性有效应对了市场的不确定性。
1月份重点工作
一要落实中省决策部署。按照中省确定的战略规划发展目标与稳增长工作要求,系统分析集团生产经营实际和行业发展态势,科学谋划2026年工作目标,以目标引领,统一思想、凝聚共识,坚定信心,压实责任,紧盯全年任务,鼓足干劲,确保一季度开门稳,在全省稳增长和高质量发展大局中勇担重任、勇挑大梁。
二要守牢安全稳定底线。2025年集团首次实现原煤生产零目标,要系统总结经验、巩固拓展成果,严格落实安全“严、细、实”要求,强化全员安全意识与生产责任,汲取事故教训,聚焦风险隐患排查治理,实现闭环整改,提升本质安全水平。
三要提升经营发展质效。要推动上下游高效协同,抓实成本管控、亏损企业治理、闲置资产盘活、欠款清理等重点工作。要强化决策合规性与管理有效性,降低融资成本和债务风险。要聚焦主责主业,扩大有效投资,增强企业核心功能,提升核心竞争力。
四要强化廉洁作风建设。各级领导干部要带头落实中央八项规定及其实施细则精神,强化纪律规矩意识,严于律己、严负其责、严管所辖,引导党员群众廉洁过节。
五要统筹做好当前工作。要统筹分工、协同推进,做好集团三届五次职代会暨2026年工作会、党建工作会、党风廉政工作会等,为全年工作谋篇布局。各级党群组织要及时开展春节前慰问帮扶工作,关怀困难职工、困难党员、离休老干部及劳模等群体,确保职工群众温暖过冬、安心过年。调度例会重点任务清单及时下发到总部各部门。
六要完善“十五五”规划。要广泛征求意见,修订完善集团“十五五”规划的目标体系、关键任务、重点改革和重大项目,确保规划的针对性、指导性和有效性,为集团发展提供科学指引。
2026年工作安排
1.全面加强合规管理
要提升决策、内控、风控水平,强化巡察、审计、法务、纪检监察的协同监督,推动实现生产经营、安全环保、投资融资等全方位、各领域的合规管理,完善全系统、全链条的合规管理体系。
2.全面加强成本管控
要构建三级成本管控体系,形成全员、全流程、全要素的系统化成本管控机制,将成本管控与亏损企业治理、闲置资产盘活等重点工作有机结合,纵深推进,更好应对行业与市场挑战。
3.全面加强高效协同
要提升内外协同质效,将集团优势转化为经营管理质效提升、投资融资优化、内外合作深化的竞争力。要将协同理念延伸至安全环保、风险管控等领域,健全以价值创造为核心的协同考核评价体系,推动高效协同从量的积累向质的提升转变。
4.全面提升领导班子建设质效
要突出选优配强各级班子,持续优化队伍结构,发挥班子整体功能,提升统筹协同、攻坚克难、狠抓落实的能力,以过硬班子作风保障各项重点工作高效推进、取得实效。
工作通报

来源:陕煤集团网站


